新聞中心
政策法規
黑龍江印發推進節能環保產業發展行動方案 力爭節能環保產業年均增長10%左右
近日,黑龍江政府印發《黑龍江省推進節能環保產業發展行動方案(2017-2020年)》。《方案》的主要目標是,逐步建立起吸納就業能力強、技術裝備水平高、產品市場份額大的節能環保產業發展體系,將節能環保產業培育成為全省中觀層面新增長點。
?

?
力爭到2020年,全省規模以上節能環保產業產值達到400億元以上,年均增長10%左右。發展節能技術裝備、環保技術裝備等四大重點。大氣污染防治技術裝備。主要加快煙氣多污染物協同處理技術及其集成工藝、成套裝備與催化劑開發,攻克低氮燃燒和脫硝工藝氨逃逸控制、PM2.5和臭氧主要前體物聯合脫除、窯爐多污染物協同控制技術,研發脫硫脫硝、除塵除汞副產物的回收利用技術。探索揮發性有機物(VOCs)源頭控制方法,研發推廣吸附濃縮、低溫等離子體凈化、生物法脫臭、光氧化和光催化等末端治理及組合治理技術,推進吸附材料再生平臺示范建設。
?
黑龍江省人民政府辦公廳關于印發黑龍江省推進節能環保產業發展行動方案(2017—2020年)的通知
?
各市(地)、縣(市)人民政府(行署),省政府各直屬單位:
?
《黑龍江省推進節能環保產業發展行動方案(2017—2020年)》已經省政府同意,現印發給你們,請認真貫徹執行。
?
黑龍江省人民政府辦公廳
2017年12月11日
?
黑龍江省推進節能環保產業發展行動方案
(2017—2020年)
?
節能環保產業是培育發展新動能、提升綠色競爭力的重大舉措,是補齊資源環境短板、改善生態環境質量的重要支撐,是推進生態文明建設、建設美麗新龍江的客觀要求。省委、省政府高度重視節能環保產業發展,將其作為潛在的新興產業給予重點支持。為支持我省節能環保產業發展壯大,結合國家《“十三五”節能環保產業發展規劃》,充分吸納各方意見和建議,特制定本行動方案。
?
一、發展現狀
?
目前,美、日、歐等發達國家節能環保產業經過多年發展,已形成較為成熟的產業體系,在技術裝備、服務等領域均具有領先優勢,合計占據全球節能環保領域80%以上的市場份額?!笆濉币詠?,我國節能環保產業發展也取得顯著成效,產業規??焖贁U大,2015年產值約4.5萬億元,但仍然存在著自主創新能力不強、市場秩序不規范、環境基礎設施建設等領域惡性競爭等問題,稅收優惠政策有待進一步落實,企業融資難、融資貴問題比較突出。這些問題在我省也普遍存在,且我省節能環保企業規模普遍偏小,缺少龍頭骨干企業。據統計,截至2016年底,我省有109家規模以上工業企業涉及節能環保生產活動,初步測算節能環保產業產值281億元,比上年增長12.4%。我省在科研、企業、需求等方面存在優勢。
?
科研方面。哈爾濱工業大學環境學院給排水專業排名全國前列,該?!俺鞘兴Y源與水環境國家重點實驗室”“城市水資源開發利用(北方)國家工程研究中心”代表了我國水治理領域的最高水平;“燃煤污染物減排國家工程實驗室”在燃煤大氣污染治理方面特色顯著;高級氧化技術、高性能膜技術已達到國際領先水平,可廣泛應用于環保產業的諸多領域。
?
企業方面。哈電集團的“國家水力發電設備工程技術研究中心”“哈電發電設備國家工程研究中心”“高效清潔燃煤電站鍋爐國家重點實驗室”和“高效鍋爐燃燒研發中心”研發實力居國際先進水平,其自主研發的1000兆瓦超超臨界二次再熱電站鍋爐等技術填補國內空白、達到國際一流水平。中國一重供應了目前在建核電站80%以上的核電鍛件、70%以上的核反應堆壓力容器。中船重工703研究所的特種節能汽輪機、鍋爐燃燒系統、汽驅熱泵、ORC發電裝置、特種換熱器等節能裝備研發實力處于國內領先地位。
?
需求方面。我省作為農業、畜牧業大省,年產生秸稈約1.3億噸、畜禽養殖廢棄物約1.2億噸、施用農藥8萬余噸,對于秸稈綜合利用、農藥殘余處理、牲畜糞便面源污染的處理、黑土地保護等領域有著巨大的環保產業需求。我省地處高寒地區,污水、垃圾處理設施的長期、高效穩定運行對相關領域技術裝備提出了現實需求。在以“五頭五尾”為抓手,大力推動煤炭、石油精深加工過程中也必然伴隨著污染防治措施的提檔升級?!笆濉睍r期,隨著黨的十九大對推進綠色發展、解決突出環境問題提出更高要求,我省要實現2020年地區生產總值比2010年翻一番的目標,對于節能環保領域存在著廣闊的產業需求。
?
二、總體要求
?
(一)指導思想。
?
全面貫徹落實黨的十九大精神,全面貫徹落實習近平新時代中國特色社會主義思想,全面貫徹落實習近平總書記對我省重要講話精神,牢固樹立和貫徹落實新發展理念,立足省情,堅持以企業為主體,以市場為導向,以創新為驅動,以提高節能環保供給水平為主線,不斷完善政策措施,優化市場環境,運用市場機制引導社會資源要素充分、有序投入節能環保產業,實現節能環保產業的快速、提質、創新發展,為改善環境質量、建設美麗新龍江提供可靠保障。
?
(二)基本原則。
?
堅持創新引領。以節能環保領域科技創新為核心,強化產學研用結合,打造協同創新平臺,提高原始創新能力,加快技術更新換代。推動商業、服務、管理模式創新,滿足多元化、個性化市場需求,提升節能環保產業供給質量和水平。
?
堅持市場主導。充分發揮市場在節能環保產業資源配置中的決定性作用,規范市場秩序,形成統一開放、平等準入、競爭有序的市場體系。
堅持政府引導。加強政策扶持,強化監督管理,嚴格行政執法,形成促進節能環保產業快速健康發展的激勵和約束機制,更好地發揮政府作用。
?
堅持重點突破。以系統節能、水氣土環境污染治理等影響可持續發展的突出問題為重點,有針對性地加強關鍵節能環保技術裝備產品的研發攻關,提升節能環保產業對解決重大資源環境問題的支撐能力。
?
(三)主要目標。
?
通過優化產業布局、強化政策引導、規范市場運作、激發市場潛能,促進產業產品高端化,企業經營綜合化,園區發展集群化,逐步建立起吸納就業能力強、技術裝備水平高、產品市場份額大的節能環保產業發展體系,將節能環保產業培育成為全省中觀層面新增長點。力爭到2020年,全省規模以上節能環保產業產值達到400億元以上,年均增長10%左右。
?
三、發展重點
?
(一)節能技術裝備。
?
1、高效鍋爐技術裝備。加快研發高效低氮燃燒器、智能配風系統等高效清潔燃燒設備和波紋板式換熱器、螺紋管式換熱器等高效換熱設備;支持開發鍋爐系統能效在線診斷與專家咨詢系統、主輔機匹配優化技術等,不斷提高鍋爐自動調節和智能燃燒控制水平;推進高效環保的循環流化床、工業煤粉鍋爐及生物質成型燃料鍋爐等產業化。鼓勵鍋爐制造企業提供鍋爐及配套環保設施設計、生產、安裝、運行等一體化服務。
?
2、電機系統技術裝備。加強絕緣柵極型功率管、特種非晶電機和非晶電抗器等核心元器件的研發,加快特大功率高壓變頻、無功補償控制系統等核心技術以及冷軋硅鋼片、新型絕緣材料等關鍵材料的應用,推動高效風機水泵等機電裝備整體化設計,促進電機及拖動系統與電力電子技術、現代信息控制技術、計量測試技術相融合。加快稀土永磁無鐵芯電機等新型高效電機的研發示范。
?
3、能量系統優化技術裝備。加大系統優化技術研發和推廣力度,鼓勵先進節能技術、信息控制技術與傳統生產工藝的集成優化運用,加強流程工業系統節能。針對新增產能和具備條件的既有產能,以整合設計為突破口,形成貫通整個工業企業生產流程的綜合性節能工藝技術路線。
?
4、余能回收利用技術裝備。加強有機朗肯循環發電、吸收式換熱集中供熱、低濃度瓦斯發電等技術攻關,推動中低品位余熱余壓資源回收利用。加快爐渣、鋼坯和鋼材等余熱回收利用技術開發,推進固態余熱資源回收利用。探索余熱余壓利用新方式,鼓勵余熱溫差發電、新型相變儲熱材料、液態金屬余熱利用換熱器技術等研發。
?
5、節能與新能源汽車。發展高效節能汽車、純電動汽車以及插電式混合動力乘用車和客車,重點解決動力電池系統管理和電池組安全性、可靠性和輕量化以及在嚴寒環境條件下電池充放電性能等問題,加快電動汽車充電設施建設。加強節能環保技術和工藝創新設計,提升核心零部件(動力總成、整車控制、電動車核心部件等)的研發和制造能力,繼續加大對現有零部件產品輕量化優化設計力度。
?
6、綠色建材。鼓勵開發保溫、隔熱及防火性能良好、施工便利、使用壽命長的外墻保溫材料、低輻射鍍膜玻璃、斷橋隔熱門窗等,開發推廣結構與保溫裝飾一體化外墻板,引導高性能混凝土、高強鋼等建材的應用。支持發展環境友好型建筑涂料和膠黏劑,推廣應用高分子防水材料、密封材料和熱反射膜。
?
(二)環保技術裝備。
?
1、大氣污染防治技術裝備。加快煙氣多污染物協同處理技術及其集成工藝、成套裝備與催化劑開發,攻克低氮燃燒和脫硝工藝氨逃逸控制、PM2.5和臭氧主要前體物聯合脫除、窯爐多污染物協同控制技術,研發脫硫、脫硝、除塵、除汞副產物的回收利用技術。探索揮發性有機物(VOCs)源頭控制方法,研發推廣吸附濃縮、低溫等離子體凈化、生物法脫臭、光氧化和光催化等末端治理及組合治理技術,推進吸附材料再生平臺示范建設。促進發動機、汽輪機等機內凈化、尾氣治理、蒸發排放控制等移動源環保升級以及柴油機(車)排放凈化。
?
2、水污染防治技術裝備。加強高濃度難降解工業廢水處理、水體富營養化控制、總磷達標排放等關鍵技術研發力度,著力突破藻毒素處理、飲用水消毒副產物去除等水安全保障技術。開展地下水污染溯源技術、修復材料及技術研究,開展工業廢水生物毒性、急性毒性等前瞻性技術研究,開發新型高效水處理材料及高效水處理生物菌劑。加快反滲透膜、納濾膜的推廣,提高膜生物反應器性能、降低成本。開展高效低耗生活污水處理與回用工藝、污泥無害化資源化處理技術研發和示范。大力推行低成本、微動力的小型水處理技術和畜禽養殖面源污染控制技術,推動小城鎮和農村生活污水以及施工營地生產生活污水分散處理。
?
3、土壤污染防治技術裝備。增強土壤污染診斷水平,增強風險識別、污染物快速檢測、土壤及地下水污染阻隔等風險管控能力。突破功能材料(藥劑)、土壤調理劑和修復藥劑的技術和成本瓶頸。加快實現原位修復專用工程設備國產化。加強生命科學技術在土壤修復領域的技術儲備。提升農田土壤重金屬和持久性有機污染物快速檢測修復技術水平以及污染場地風險評價數值模擬技術水平。
?
4、城鎮生活垃圾和危險廢物處理處置技術裝備。提高生活垃圾焚燒飛灰、濃縮滲濾液、填埋氣利用技術水平,加快村鎮低成本小型垃圾處理成套設備開發示范。著力突破重金屬廢物、抗生素菌渣、高毒持久性廢物綜合整治工作,推動與我省危險廢物基本特征相適應的利用處置技術研發,提升危險廢物利用處置過程的風險控制水平,促進危險廢物高效焚燒裝備產業化,提升危險廢物環境管理的精細化、信息化水平。
?
5、噪聲和振動控制技術裝備。開發新型吸聲、隔聲、隔振、減振材料,重點推進阻尼彈簧浮置板軌道隔振技術國產化,提升配套產品的自動化和集成化水平。推動燃煤電廠低頻噪聲源頭治理成套設備研發和應用。推進施工場地、機場等環境噪聲在線連續監測技術設備的研發和應用,加強低成本、可移動降噪設備研究與推廣。
?
6、環境大數據技術裝備。推動在線監測技術與信息化技術的深度融合,加強環境物聯網與大數據建設,實現環境監測數據模型化、精細化、準確化。以突出環境問題為重點,加強揮發性有機污染物(VOCs)、重金屬、火電廠ppb級PM2.5在線監測和現場快速檢測技術以及相關標準物質的研發和應用。開展大氣新型污染物、空氣環境顆粒物、工業排放氣體在線監測計量、水質生物毒性監測、土壤和地下水監測等技術研究。研究適用范圍廣、監測數據準確的多參數水質自動檢測儀器和連續監測裝備,推進水質自動化監測。提高在線監測儀器的測量精度和性能穩定性,提升儀器儀表智能化水平。
?
(三)資源循環利用技術裝備。
?
1、尾礦資源化技術裝備。開發選礦藥劑及裝備,加快多種共伴生有價組分綜合回收利用等高效尾礦回收技術研發。加大膏體尾礦干式堆存、尾礦高濃度充填自動化控制、高濃度尾礦膠結充填采礦等關鍵技術裝備的研發力度。開發低成本生產超高強度混凝土、微晶玻璃等尾礦利用產品。圍繞雞西、雙鴨山、七臺河、鶴崗四煤城發展轉型,加大煤矸石資源化利用技術研發力度。
?
2、工業廢渣技術裝備。積極研發源頭減量、雜質脫除、結構重構、強化成型等關鍵技術,突破冶煉渣多種有價組分綜合回收技術,示范推廣赤泥、脫硫石膏、磷石膏、粉煤灰等工業廢渣的高效無害化處理技術和資源化利用技術。開發以工業廢渣為原料的高附加值產品和低成本利用技術。
?
3、再生資源利用技術裝備。加快開發報廢汽車和廢舊電器電子產品的智能拆解和拆解物自動化分選等關鍵技術裝備,研發廢舊塑料的改性改質技術。開展農業廢棄物資源化利用。研發餐廚垃圾的低成本資源化技術和產品。探索廢舊太陽能光伏板、報廢動力蓄電池、廢碳纖維材料、廢紡織品、廢節能燈、農膜和農藥化肥等新型廢棄物的資源化利用及無害化處理技術。鼓勵企業研發和應用智能型回收設備。鼓勵研發和推廣基于物聯網的再生資源收運系統。
?
4、再制造技術裝備。研發推廣生物表面處理、自動化納米顆粒復合電刷鍍、自動化高速電弧噴涂等再制造產品表面處理技術和廢舊汽車發動機、機床、電機、盾構機等無損再制造技術,突破自動化激光熔覆成形、自動化微束等離子熔覆、在役再制造等關鍵共性技術。開發基于監測診斷的個性化設計、自動化高效解體、零部件綠色清洗、再制造產品疲勞檢測與服役壽命評估等技術。組織實施再制造技術工藝應用示范。重點推動哈爾濱大飛機循環再制造項目建設實施。
?
5、水資源節約利用技術裝備。開發雨水高效回收利用、管網檢漏和防滲、民用凈水設備濃水利用等節水技術,研發和推廣高效生活用水節水器具。農業領域推廣輸水明渠防滲、噴灌、微灌、水肥一體化等節水灌溉技術,工業領域推廣高硬高堿循環水處理技術、水質分級梯級利用技術、高鈣高COD廢水處理回用技術、變頻節水系統等節水技術。進一步解決反滲透膜、超濾纖維等水處理關鍵部件運行不穩定、壽命短等技術障礙,大力推進反滲透淡化裝置和真空纖維超濾水處理等苦咸水淡化技術。
?
(四)節能環保服務業。
?
1、節能節水服務。支持開展節能咨詢、評估、監測、檢驗檢測、審計、認證等服務。鼓勵節能服務公司整合上下游資源,為用戶提供診斷、設計、融資、建設、運營等合同能源管理“一站式”服務,推動服務內容由單一設備、單一項目改造向能量系統優化、區域能效提升拓展。
?
2、環境污染第三方治理。推進環境基礎設施建設運營市場化,采取政府和社會資本合作(PPP)、特許經營、委托運營等方式引導社會資本提供環境基礎設施投資運營服務,完善工程總承包+系統托管運營(EPC+C)、項目管理承包(PMC)等運營機制。鼓勵地方政府采取環境績效合同服務模式引入服務商,推行環境治理整體式設計、模塊化建設、一體化運營。創新排污企業第三方治理機制,鼓勵電力、化工、鋼鐵、采礦、造紙、畜禽養殖等行業企業將環境治理業務剝離并交由第三方治理。
?
3、環境監測和咨詢服務。引導社會環境監測機構參與污染源監測、環境損害評估監測、環境影響評價監測等環境監測活動,推進環境監測服務主體多元化和服務方式多樣化。對公共環境監測數據,逐步推行以政府購買服務的方式取得,有序放開環境質量自動監測站、污染源自動監測設施的建設運行維護等公益性、監督性監(檢)測業務,有序發展固體廢物和危險廢物鑒別、化學品環境危害特別測試等中介服務。
?
4、資源循環利用服務。利用“互聯網+”技術,探索建立再生資源交易平臺,支持回收行業建設線上線下融合的回收網絡,推廣“互聯網+回收”新模式。推進垃圾收運系統與再生資源回收系統銜接,推動“兩網融合”。鼓勵選礦單位與尾礦資源化利用企業加強合作,開展尾礦庫專業化委托管理服務,建立尾礦管理與綜合利用相銜接的治理模式。逐步建立政府推動、企業和合作社組織牽頭、農戶參與、市場化運作的秸稈收儲運服務體系,提高農林剩余物回收率,促進高值化利用。
?
四、保障措施
?
(一)增強科技創新能力。依托黑龍江科技創新創業共享服務平臺,搭建節能環保產業交流平臺。按照市場規則,優化高校和科研機構節能環保領域科技成果轉移轉化流程和辦法,縮短科技成果轉化周期。落實節能環保領域科技成果作價入股、股權期權激勵等政策,讓領銜科技專家有更多技術路線決策權、更大經費支配權、更大資源調動權。職務科技成果轉化后,科技成果完成單位要按照《黑龍江省促進科技成果轉化條例》有關規定,對有關科技人員給予獎勵和報酬。
?
(二)簡化節能環保項目審批手續。節能環保產業項目在已批準的自有建設用地范圍內,不新增建設用地,不改變土地用途,不新增建筑面積和不改變建筑結構的情況下,原則上不再辦理國土、規劃等手續。對已通過規劃環評審查的園區,根據規劃環評審查意見,對進入園區、符合園區產業定位、分區布局的項目,在環評文件中簡化產業政策分析、選址合理性分析等章節內容,直接引用具有時效性的現狀監測數據。
?
(三)發揮綠色金融造血功能。切實落實好推進我省綠色金融發展實施意見各項政策措施。鼓勵金融機構進一步完善綠色信貸機制,對銀行機構實施綠色評級。落實以用能權、碳排放權、排污權、節能項目收益權、收費權、股權等為抵(質)押的綠色信貸政策。發展綠色信托,通過信托金融服務將資金導向節能環保產業。積極推動金融機構發行綠色金融債券。以財政資金為引導、吸引鼓勵社會資本為原則,利用已設立的省工業投資基金、省科技創業投資政府引導基金,加大對我省節能環保產業的支持力度。研究保險資金以債權投資計劃、股權投資計劃等方式支持節能環保產業發展。支持融資性擔保機構加大對符合產業政策、資質好、管理規范的節能環保企業的擔保力度。引導上市公司通過并購重組等方式對節能環保領域創新創業項目實施產業整合、優化布局。
?
(四)落實節能環保稅收、價格及收費政策。宣傳貫徹國家節能環保領域各項稅收優惠政策及申辦流程,抓好政策落地。落實鼓勵余熱余壓余能發電、背壓發電和可再生能源發電上網價格政策以及燃煤電廠脫硫、脫硝、電除塵電價政策,加大差別電價和懲罰性電價政策實施力度,執行居民用電用水用氣階梯價格和電動汽車相關用電價格。完善供熱計量價格、污水處理、垃圾處理收費政策并推動實施。結合省情實際,嚴格落實我省清潔供暖電價并適時完善。
?
(五)優化產業發展環境。探索建立環境基礎設施建設招投標機制,推行質量優先的評標原則,適當增加技術標權重;及時公布重大環境基礎設施項目中標價格,加強對明顯低于市場平均價格項目的運營監管,嚴防惡性低價競爭。結合網格化監管和日?!半p隨機”抽查,嚴格環保執法監督檢查,嚴肅查處各類環境違法違規行為,倒逼環保產業發展。在大氣污染防治方面,持續開展秋冬季大氣污染防治專項執法檢查,全面整治大氣環境污染問題,利用行政執法、刑事司法和輿論監督等多種方式嚴厲懲處惡意環境違法行為,公開曝光典型環境違法案例,營造大氣環境執法高壓態勢,使企業自覺守法成為常態。在水污染防治方面,將集中式地下水飲用水水源地、危險廢物堆存場、垃圾填埋場、污水處理廠、工業園區作為重點排污單位或特殊監管對象加強監管。
?
(六)創新政府管理機制。各級公共機構應當通過合同能源管理、合同節水管理方式實施節能節水改造,完善相關財務制度,確保能夠以節能節水效益支付第三方服務機構。以政府為責任主體的生活污水垃圾處理、垃圾存量治理等項目工程應當通過政府采購以政府和社會資本合作模式(PPP)、特許經營、委托運營、環境績效合同服務等方式引入第三方治理。
?
(七)促進產業集聚發展。充分利用哈爾濱國家環保科技產業園區現有資源,在權限內研究出臺鼓勵政策,依托哈爾濱工業大學、哈爾濱工程大學等高??蒲辛α亢臀沂‖F有環保類行業協會,著力培育本省企業壯大,積極吸引央企、知名企業進入,大力發展環保產業運營服務的總部經濟。創新政府引導產業集聚方式,由單純招商引資向引資、引智、引技轉變,有效激發市場活力。
?
(八)健全節能環保產業常態化統計制度。在國家統計局《戰略性新興產業分類(2012)(試行)》基礎上,建立完善節能環保產業統計指標體系,合理界定我省節能環保產業邊界和范圍。依法擴大節能環保產業統計范圍,并將節能環保服務業企業納入統計范圍。
?
(九)充分發揮教育提升作用。將節能環保相關內容納入基礎教育教學和德育工作重點,組織開展各類主題活動,增強新一代公民的節能環保及資源環境憂患意識,培養節能環保行為習慣。鼓勵高校根據市場需求設置節能環保產業相關學科專業,做好課程設計,打造節能環保人才培養基地。
?
(十)推進節能環保產品和服務“走出去”。拓展一體化水處理裝備、高效電機、高效鍋爐、除塵脫硫設施等先進節能環保裝備的國際市場,促進綠色產品出口;鼓勵節能環保企業境外工程承包和勞務輸出,提供優質高效的純低溫余熱發電、污染治理、垃圾焚燒發電、生態修復、環境影響評價等服務。圍繞《“一帶一路”生態環境保護合作規劃》重大項目,積極開拓國外市場。
?
各地、各部門要深刻認識推進節能環保產業發展的重要意義,加強組織領導,扎實推進工作。發改、工信、環保、科技部門要加強統籌協調,中省直各有關單位要按照職責分工推進落實,密切配合、形成合力;各級地方政府要抓好政策落地,并切實采取有效措施,積極推動本地重點節能環保項目工程建設實施,推動我省節能環保產業加快發展。
?
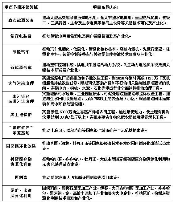
重點節能環保項目(工程)布局方向

來源:黑龍江政府
